Digital Full Adder
A digital full adder built using multiple technologies
Overview
I started designing this digital full adder shortly after learning about logic gates. In the beginning I started by drawing a full adder using XOR-gates and and-gates. The next step was to replace all gates with NAND-gates, so I drew a full adder using 9 NAND-gates. After drawing the whole logic with NAND-gates, I designed the circuit using the circuit simulator of HTL Braunau. I have included KiCad files, files for the circuit simulator (link in requirements) and other pictures.
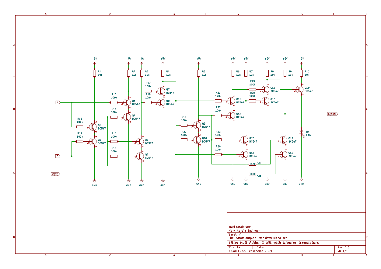
Module 1: Bipolar transistors
I built the first module of the full adder using bipolar transistors. You can find the CircuitSim, the KiCad files and pictures in the folder Transistors.
Materials:
- 19x BC547C: NPN General Purpose Amplifier
- 9x Resistor (10kΩ)
- 3x Resistor (330kΩ)
- 18x Resistor (100kΩ)
- 3x LED (5mm, red)
- 3x Sliding switch
- Copper wire
- Pin headers (angled, 2-row)
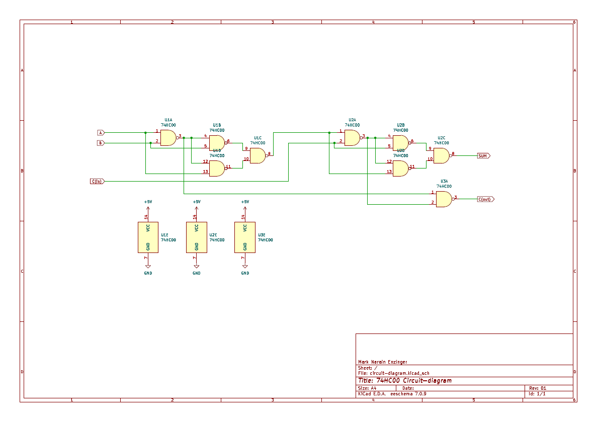
Module 2: NAND Gates (74HC 00)
The second module is made by using NAND-Gates. This module can be connected to module 1 or the power supply directly by using the pin headers.
Materials:
- 3x 74HC00: Quadruple 2-input NAND-gates
- 3x Resistor (330kΩ)
- 3x LED (5mm, red)
- 2x Sliding switch
- Pin headers (angled, 2-row)
Module 3: 4-Bit Binary Full Adder (74HCT283E)
The third module cosist of one 4-Bit Binary Full Adder.
Materials:
- 1x 74HCT283E: 4-Bit Binary Full Adder with Fast Carry
- 3x Resistor (330kΩ)
- 3x LED (5mm, red)
- 2x Sliding switch
- Pin headers (angled, 2-row)
Module 4: Raspberry Pi Pico (RP2040)
Module number 4 is one Raspberry Pi Pico. The code is wirtten in Micropython. You can find it underneath the materials. Although using a Raspberry Pi for a single module of a full adder is overkill, I still thought that it’d be a nice extension ?.
Materials:
- Raspberry Pi Pico (RP2040)
- 3x Resistor (330kΩ)
- 3x LED (5mm, red)
- 2x Sliding switch
- Pin headers (angled, 2-row)
You can view a simulation of the circuit using this link
Power supply
The power supply of this device consits of:
- 1x Battery holder
- 1x 9V Battery
- 2x Capacitor (100nF)
- 2x Capacitor (100µF)
- 1x Voltage regulator (-5V, MC7905)
- 2x Sliding switch
- Pin headers (angled, 2-row)
I didn’t have a positive voltage regulator (MC7805) at home, so I used the negative one (MC7905).








0 Comments